老年版
登录
老年版
登录
首页
了解附院
频道首页
医院概况
领导团队
历史沿革
机构设置
院务公开
地理交通
联系我们
党建文化
频道首页
党建动态
纪检行风
统一战线
医院文化
职工风采
附院青年
医疗服务
频道首页
专科导航
专家介绍
预约挂号
互联网医院
医保服务
健康科普
投诉建议
新闻中心
频道首页
医院新闻
电子院报
媒体之声
通知公告
教学科研
频道首页
教学动态
科研动态
医学伦理
临床试验
图书馆
加入我们
频道首页
人才招聘
进修申请
住培招录
门诊服务志愿者招募
学术培训
合作交流
频道首页
招标采购
对外协作
国际交流
社会捐赠
频道首页
关于我们
信息公开
政策法规
联系方式
频道首页
医院概况
领导团队
历史沿革
机构设置
院务公开
地理交通
联系我们
首页
了解附院
院务公开
财务公开
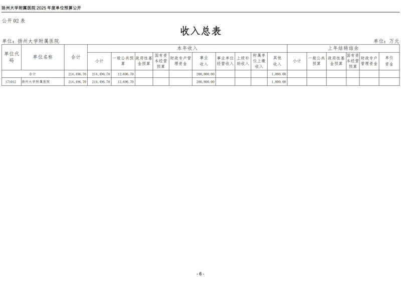
扬州大学附属医院2025预算公开
发布时间:2025-03-11
浏览数:4277
上一篇
返回列表
下一篇
就医服务
就医服务
预约挂号
专家介绍
报告查询
专科导航
公众服务
公众服务
人才招聘
招标采购
员工服务
员工服务
教学科研
OA系统
返回顶部
文章
科室
医生